Battery Protection – How it works
The Battery Protector is a compact, high-performance protection circuit designed to safeguard lithium-ion and lithium-polymer batteries. It provides features such as overcharge, overdischarge, overcurrent, and short-circuit protection. With an integrated DW01x protection IC and FS8205A MOSFETs, this circuit ensures the safe operation of your battery-powered systems.

Datasheet
For an in-depth look at technical specifications, refer to the official DW01x Datasheet:
DW01x Datasheet
Detailed technical documentation for the DW01x Battery Protection
How It Works
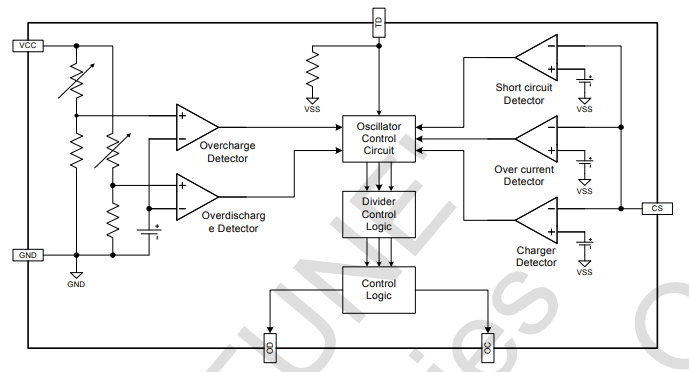
The DW01x is a protection integrated circuit (IC) designed to safeguard single-cell lithium-ion (Li-ion) and lithium-polymer (Li-poly) batteries. It continuously monitors the battery’s voltage and current during both charging and discharging cycles to ensure that the battery operates within safe limits.

The DW01x features overcharge protection, which prevents the battery voltage from exceeding safe levels during charging, typically around 4.2V. If the voltage gets too high, the IC disconnects the charger. Similarly, it provides overdischarge protection, ensuring that the battery voltage does not drop below safe levels during discharging, typically around 2.5V. If the voltage drops too low, it disconnects the load.
The IC also offers overcurrent protection by detecting excessive current flow and intervening to limit or cut off the current. This helps prevent damage to both the battery and the connected circuitry. In addition, short-circuit protection is provided, with the DW01x quickly identifying short-circuit conditions and disconnecting the battery to prevent potential damage.

In a typical application, the DW01x is paired with external MOSFETs to control the charge and discharge paths of the battery. The DW01x sends gate control signals to these MOSFETs, allowing the battery to be safely connected or disconnected from the charger and load based on real-time conditions.